Варианты БП для самостоятельного монтажа
Блок питание выбирается исходя из того, какие схемы предполагается им запитывать. Если это устройства с низким потреблением тока, то и БП не обязательно делать мощный: вполне можно обойтись источником с током на 5 ампер. Рассмотрим несколько вариантов схем, а также как собирать самодельные блоки питания.
Простой БП 0-30 В
Одна из несложных схем источника питания с регулировкой выходного напряжения приводится на схеме.

Устройство выполнено всего на трех транзисторах и отличается высокой точностью напряжения на выходе благодаря использованию компенсационной стабилизации, а также применением недорогих элементов.
Изделие собирается на печатной плате и после монтажа практически сразу начинает функционировать. Главное, подобрать стабилитрон, который должен соответствовать максимальному напряжению на выходе.

Для корпуса подойдет любой пластиковый или металлический короб, который окажется под рукой, например, от компьютерного БП.

В такой корпус без проблем поместится трансформатор на 100 Вт и печатная плата. Имеющийся вентилятор можно оставить, подключив в разрыв его питания сопротивление для снижения оборотов.

Для измерения потребляемого нагрузкой тока, задействуем стрелочный амперметр, устанавливая его на переднюю панель из пластиковой коробки.

Вольтметр можно использовать цифровой.

Завершив монтаж, проверяем выходное напряжение, изменяя положение переменного резистора.

Минимальное значение должно быть около нуля, максимальное – 30 В. Подсоединив нагрузку около 0,5 А, проверяем просадку напряжения на выходе – она должна быть минимальной.

Мощный импульсный БП
Рассмотрим схему блока питания с регулировкой по току и напряжению. Такие устройства иногда еще называют лабораторными, поскольку они подходят не только для запитки электронных схем, но и для заряди АКБ.

Этот БП обеспечивает регулировку напряжения в диапазоне 0-30 В и тока 0-10 А. Источник можно разделить на три части:
- Внутренняя схема питания, состоящая из источника напряжения на 12 В и ток минимум 300 мА. Назначение этого источника – запитка схемы БП.
- Блок управления. Выполнен на микросхеме TL494 с простым драйвером. Резистор R4 позволяет регулировать максимальный порог напряжения, R2 – ток.
- Силовая часть. Большую часть схемы можно задействовать из старого компьютерного блока питания. Для намотки трансформатора управления подойдет ферритовое кольцо R16*10*4,5, на котором наматывают провод МГТФ 0.07 мм² в количестве 30 витков одновременно в 3 провода. L1 мотают на кольце от того же БП, удалив старую обмотку и намотав медный провод диаметром 2 мм и длиной 2 м. Для L2 подойдет дроссель на ферритовом стержне.
Для размещения элементом схемы изготавливают печатную плату.

Если сборка выполнена правильно, блок питания начинает работать сразу. Чтобы была возможность управлять вентилятором по температуре, можно собрать простую схему на lm317.

На Ардуино
Радиолюбители с опытом иногда собирают блоки питания под управлением Ардуино. Таким образом удается создать контролируемый источник питания с такими режимами: может «отдыхать», функционировать в режиме экономии либо работать на ток в 10 А и разное выходное напряжение, если это требуется.

«Умный» блок питания представлен на схеме.

Для запитки микропроцессора ATmega задействуется импульсный стабилизатор. Благодаря наличию постоянного и стабилизированного напряжения 5 В блок питания можно оснастить разъемом USB, что позволит подзаряжать какие-либо устройства.
Печатную плату можно сделать по образцу.

Внешний вид устройства и внутреннее расположение компонентов представлено на фото.


Блок питания от 0 до 30 В на 10 ампер можно собрать своими руками по любой из представленных схем, а как именно сделать такое устройство, пошагово рассмотрено в инструкциях с фото-примерами. Для сборки простого источника питания потребуются начальные значения в области радиоэлектроники, умение обращаться с паяльником и минимальный перечень радиокомпонентов.
Итак, АТХ поднялся.
Частота внутреннего генератора определяется по формуле:
Вывод 14 это выход внутреннего источника опорного напряжения +5 вольт.
Выводы 1,2,15 и 16 это входы 2-х встроенных компараторов, которые пользователь может использовать по своему усмотрению, т.е. управлять шириной выходных импульсов ШИМ. Оба компаратора совершенно одинаковы с той лишь разницей, что компаратор с выводами 15-16 срабатывает с “задержкой” 80 мВольт. В попавших мне АТХ этот компаратор не использовался, 16 вывод заземлён, а 15 соединён на Uref, т.е. 14 вывод.
Вывод 13 предназначен для перевода TL-494 в режим управления обратноходовыми однотактными преобразователями. При этом “мёртвое время” может быть увеличено до 96%. В нашем, “двухтактном” случае этот вывод так же соединяется на Uref.
Компаратор на выводах 1-2 мы будем использовать для установки выходного напряжения, для этого на вывод 2 подаём часть Uref, что и сделано в большинстве АТ и АТХ. Обычно это напряжение примерно 2,5 вольт, т.е. с Uref (+5Вольт) через резистивный делитель.
RC цепочка с вывода 2 на вывод 3 (FB или ОС) предназначена для ограничения скорости ШИМ при стабилизации напряжения и имеется во всех схемах АТ-АТХ. Её тоже вырезать нельзя.
Рисую упрощённую схему управления выходным напряжением.
Электроника
Я решил разбить электронику на две части – фальш-панель и управляющая электроника. Причина для такого разбиения – банально не хватило места на лицевой панели, чтобы вместить еще и управляющую электронику.
В качестве основного источника питания для своей электроники я выбрал standby источник. Было замечено, что если его хорошенько нагрузить, то он перестает пищать, поэтому идеальными оказались 7-сегментные индикаторы — и блок питания подгрузят и напряжение с током покажут.
Фальш-панель:
На ней индикаторы, потенциометры, светодиод. Для того, чтобы не тащить кучу проводов к 7-сегментникам, я использовал сдвиговые регистры 74AC164. Почему AC, а не HC ? У HC максимальный суммарный ток всех ножек – 50мА, а у AC – по 25мА на каждую ножку. Ток индикаторов я выбрал 20мА, тоесть 74HC164 точно бы не хватило по току.

Управляющая электроника – тут все слегка посложнее.
В процессе составления схемы, я конкретно налажал, за что и поплатился кучей перемычек на плате. Вам-же предоставляется исправленная схема.
Если кратко, то – U1A – диф. усилитель тока. При максимальном тока, на выходе получается 2.56В, что совпадает с опорным у АЦП контроллера.
U1B – собственно токовый компаратор – если ток превышает порог, заданный резисторами, tl494 “затыкается”
U2A – индикатор того, что БП работает в режиме ограничения тока.
U2B – компаратор напряжения.
U3A, U3B – повторители с переменников. Дело в том, что переменники относительно высокоомные, да еще и сопротивление их меняется. Это значительно усложнит компенсацию обратной связи. А вот если их привести к одному сопротивлению, то все становится значительно проще.
С контроллером все понятно – это банальная атмега8, да еще и в дипе, которая лежала в загашнике. Прошивка относительно простая, и сделана между паяниями левой лапой. Но, нем не менее, рабочая.
Контроллер работает на 8МГц от RC генератора (нужно поставить соответствующие фюзы)
По хорошему, измерение тока нужно перенести на “высокую сторону”, тогда можно будет мереть напряжение непосредственно на нагрузке. В этой схеме при больших токах в измеренном напряжении будет ошибка до 200мВ. Я слажал и каюсь. Надеюсь, вы не повторите моих ошибок.
Лабораторный блок питания с регулировкой напряжения и ограничением по току
Ну а теперь попробуем из вышеприведенных узлов собрать блок питания, при помощи которого можно регулировать выходное напряжение и устанавливать ограничение по току. При этом и напряжение, и установленный ток будут стабилизированными.

Сетевое напряжение понижается до 25 В силовым трансформатором Тr1, выпрямляется диодным мостом VD1-VD4, сглаживается конденсатором С1 и поступает на регулируемый стабилизатор, собранный на микросхеме DD1 и транзисторе Т1. Регулировка производится переменным резистором P1.
Далее напряжение установленной нами величины подается на регулятор-стабилизатор тока (микросхема DD2, транзистор Т2). Регулировка величины тока производится переменным резистором P2. Более подробно оба эти узла описаны выше. Поскольку микросхема LM358 не может работать при напряжении питания ниже 7 В, она и генератор опорной частоты (стабилитрон D1) подключены непосредственно к выходу выпрямителя.
В конструкции можно использовать любой сетевой трансформатор соответствующей мощности со вторичной обмоткой на 25-28 В. Диоды VD1-VD4 можно заменить на любые выпрямительные, рассчитанные на ток не менее 10 А и выдерживающие обратное напряжение не менее 40 В. Их, как и силовые транзисторы T1, T2, необходимо установить на радиаторы.
Схема на транзисторах
Несмотря на богатый выбор микросхем самого различного назначения блоки питания на транзисторах не теряют популярности. Попробуем и мы построить лабораторный БП на этих полупроводниковых приборах.

В этой схеме регулятор-стабилизатор напряжения собран на транзисторах T1, T2. В качестве генератора опорного напряжения используется регулируемый стабилитрон D1. Регулировать напряжение в диапазоне 2.5…20 В можно переменным резистором P1.
Регулятор тока собран на транзисторах Т3, Т4 и стабилитроне D2, исполняющем роль источника опорного напряжения. В качестве токоизмерительного элемента используется сам полевой транзистор T4. Если падение напряжения на нем превысит определенный порог, транзистор Т3 начнет открываться и шунтировать Т4, заставляя его закрываться и ограничивать ток через нагрузку. Регулировка порога ограничения производится переменным резистором P2.
В схеме вместо диодной сборки KBPC2510 можно использовать отдельные диоды, выдерживающие ток 10 А и обратное напряжение не менее 30 В. Подойдут, к примеру, Д245, Д242. На месте Т1 может работать КТ805 или КТ819, Т2 заменяем на КТ867А. КТ315 можно заменить на КТ315Б-Д, КТ3102А, КТ312Б, КТ503В-Г, П307. Отечественный аналог TL431 — КР142ЕН19А. Диодный мост, Т1, Т2 и Т4 нужно установить на радиаторы.
Импульсный блок питания TL494
Обнаружена недоработка, прошу прощения, но поищите пока себе что то другое! Один товарищ попросил сделать для него импульсный блок питания для какой то штуки у него в гараже. Как бы питание у этого приборчика не стандартное и нужно 17-18В током до 5 А. Что бы собрать этот блок питания, решил использовать запчасти от старых разобранных ATX, трансформаторов таких у меня просто куча и есть с чего выбрать. Схему питальника использовал ту же, что и в прошлый раз собирал, вот ссылка на ИИП из ATX, только немного ее переделал. Первым делом что я сделал, это немного переделал схему. Пересчитал делители на ОУ под нужные выходные напряжения, убрал фильтр на входе, ну а все остальные компоненты остались такие же.
Вот схема силовой части и драйвера
Вот схема управляющей части на TL494

Разберусь с используемыми компонентами, большинство были заказаны с Китая. Цены на товар с Китая в десятки раз дешевле чем заказывать в интернет магазинах России
Диодный мост KBU1010 заказан был с Китая Две емкости 330мкФ 200В и шунтирующие конденсаторы 0.1мкФ 1000В из блока питания ATX, они еще нормально себя чувствуют Силовые ключи использовал 13007 вот ссылка, мелкие 2SC945 вот ссылка Силовой XZYEI-28C и развязывающий трансформаторWYEE-16C из ATX Выходной сдвоенный диод S10C40 на 10А 40В из того же ATX Дроссель для стабилизации размотал и намотал 24 витка проводом 1мм Все резисторы из Китая, 0,25Вт ссылка, 2Вт ссылка, подстроечный резистор 1кОм ссылка, токоизмерительный резистор 0,1Ом ссылка Конденсаторы электролитические разной емкости ссылка, а так же пленочные ссылка Ну и диоды 1N4148 тоже Китай ссылка, остальные диоды были выбраны из всякого хлама Управляющая TL494 заказана с Китая
Когда все детали определены, пора перейти к разводке печатной платы. Снял все размеры компонентов и принялся за разводку печатки, все заняло часа 3-4.
Печатная плата силовой части и драйвера
Вот печатная плата управляющей части
Силовая часть схемы и развязывающий драйвер буду собирать на печатной плате размером 80*101мм, управляющая часть собрана на отдельном куске текстолита размерами 45*50мм. Скачать печатную плату Прочитайте Получить пароль от архива
Печатные платы изготавливал методом лазерной утюжки, травил раствором медного купороса на все было потрачено около часа. Причем больше времени заняла сама травка платы на подогреваемом растворе. Раствор стоит подогревать для ускорения процесса
Ну и пора переходить к сборке, печатных плат. На это было потрачено еще пару часов. Первый пуск источника питания как всегда через лампу, я тут описывал для чего это нужно. Далее испытания проводил уже без лампы, но через предохранитель 1,5А. Вот что у меня получилось

С помощью подстроечного резистора установил напряжение 17,5В, в качестве нагрузки пока выступает вентилятор 12В через балластный резистор 33Ом. Забыл на плате разместить этот балластный резистор, поэтому придется навесом его оставить
Расположение всех компонентов на плате выглядит так, для разрядки высоковольтных конденсаторов балластные резисторы по 120кОм установлены с другой стороны на вывод конденсаторов
Управляющая плата установлена на коротких проводниках из медной проволоки, на плате есть переменный резистор для точной настройки выходного напряжения
Диод и силовые ключи установлены на общий радиатор через прокладки для гальванической развязки, одного радиатора при принудительном охлаждения будет достаточно
Вот перемотанный дроссель для стабилизации напряжения
Две платы собранны максимально плотным монтажем, проверенны в условиях мастерской и готовы отправится в гараж знакомого
Распродажа на АлиЭкспресс. Успей купить дешевле!
Второй вариант доработки БП
Также добавлю другую проверенную схему.

Недостатком этого решения является использование двух дополнительных диодов и удвоение потерь выпрямителя. После замены резистора вывода 1 TL494 с 24 кОм на 36 кОм, можете снимать примерно до 40 В на выходе.

Ещё приведу фотографии импульсного трансформатора и что с ним делать:

Согласно модификации это должно быть так:

Ш-образные ферриты тут EI33, конечно и с EI28 будет работать, но более 5 A из них не вытянуть.

Что касается родной защиты источников питания AT / ATX, к сожалению большинство из них не имеют защиты от перегрузки по току, единственными средствами защиты являются перенапряжение и пониженное напряжение, а также превышение максимальной мощности, а как мы знаем мощность является произведением тока и напряжения, поэтому если источник питания имеет ограничение 300 Вт и максимум в линии 12 В 10 А, в таком БП до срабатывания защиты, ограничивающей максимальную мощность, произойдёт попытка выдать 25 А, а это приведет к насыщению дросселя и взрыву транзисторов.

Здесь же источник питания переключается в режим регулирования тока при коротком замыкании выхода, и не имеет значения, происходит ли короткое замыкание при низком или максимальном напряжении. Сделан тест — ток транзисторов ограничен коэффициентом трансформации 4 и сглажен на дросселе. Ток мгновенного срабатывания первичной обмотки не должен превышать 2 А, токовый вывод зависит от резистора, поэтому для 100 Ом это будет 1,6 А, для 47 Ом 3,4 А, в любом случае максимальный мгновенный ток силовых транзисторов не должен превышать 6 А.
Переделка atx в лабораторный бп подробно

9zip.ru
Напомним, что переделывать можно любые блоки, как AT, так и ATX. Первые отличаются просто отсутствием дежурки. Как следствие, TL494 в них питается непосредственно с выхода силового трансформатора, и, опять же, как следствие, — при регулировке на малых нагрузках ей просто не будет хватать питания, т.к
скважность импульсов на первичке трансформатора будет слишком мала. Введение отдельного источника питания для микросхемы решает проблему, но требует дополнительное место в корпусе
Блоки питания ATX здесь выгодно отличаются тем, что ничего не нужно добавлять, нужно лишь убрать лишнее и добавить, грубо говоря, два переменных резистора.
На переделке — компьютерный блок питания ATX MAV-300W-P4. Задача — переделать в лабораторный 0-24В, по току — тут уж как получится. Говорят, что удаётся получать 10А. Что ж, проверим.


Блок питания включаем в сеть через лампу накаливания мощностью 200Вт, которая предназначена для защиты от пробоя силовых транзисторов в случае внештатной ситуации. На холостом ходу напряжение прекрасно регулируется практически от 0 до 24 вольт. А что же будет под нагрузкой? Подключаем несколько мощных галогенок и видим, что напряжение регулируется уже до 20 вольт. Это ожидаемо, ведь мы используем 12-вольтовые обмотки и выпрямитель со средней точкой. На мощной нагрузке ШИМ уже на пределе и получить больше уже невозможно.
Что же делать? Можно просто использовать блок питания для питания не очень мощных нагрузок. Но что же делать, если очень хочется получить заветные 10 ампер, тем более, что на этикетке блока питания они как раз заявлены для линии 12 вольт? Всё очень просто: меняем выпрямитель на классический мостик из четырёх диодов, тем самым увеличивая амплитуду напряжения на его выходе. Для этого понадобится установить ещё два диода. На схеме видно, что такие диоды как раз были установлены, это D24 и D25, по линии -12 вольт. К сожалению, их расположение на плате для нашего случая неудачное, поэтому придётся использовать диоды в «транзисторных» корпусах и либо устанавливать на них отдельные радиаторы, либо крепить к общему радиатору и припаивать проводками. Требования к диодам те же: быстрые, мощные, на требуемое напряжение.
С переделанным выпрямителем напряжение даже с мощной нагрузкой регулируется от 0 до 24 вольт, регулировка тока также работает.
Осталось решить ещё одну проблему — питание вентилятора. Оставлять блок питания без активного охлаждения нельзя, потому что силовые транзисторы и выпрямительные диоды нагреваются соответственно нагрузке. Штатно вентилятор питался от линии +12 вольт, которую мы превратили в регулируемую с диапазоном напряжений несколько более широким, чем нужно вентилятору. Поэтому самое простое решение — питать его от дежурки. Для этого заменяем конденсатор C13 на более ёмкий, увеличив его ёмкость в 10 раз. Напряжение на катоде D10 — 16 вольт, его и берём для вентилятора, только через резистор, сопротивление которого нужно подобрать так, чтобы на вентиляторе было 12 вольт. Бонусом с этого БП можно вывести хорошую пятивольтовую линию питания +5VSB.
Требования к дросселю те же: с ДГС сматываем все обмотки и наматываем новую: от 20 витков, 10 проводов диаметром 0,5мм впараллель. Конечно, такая толстая жила может не влезть в кольцо, поэтому количество параллельных проводов можно уменьшать соответственно вашей нагрузке. Для максимального тока в 10 ампер индуктивность дросселя должна быть в районе 20uH.

. спустя год.
Просматривая даташит на микросхему KA7500 (аналог TL-494) я обнаружил другое, более простое решение стабилизации тока БП. Авторы предлагают использовать второй компаратор (выв.15,16). С учётом того, что изначально этот компаратор смещён на 80 мВ, получается очень удобное решение. Мною оно повторено дважды. В приводимой схеме выходное напряжение 18 вольт, ток 5 ампер для питания схемы подогрева собачей будки. Для зарядки аккумуляторов естественно, можно использовать блок без перемотки, но всё-таки лучше перемотать. И провод желательно взять по толще, и виточков добавить.
При расчёте количества витков вторичной обмотки желательно, что бы на ХХ напряжение на выходе моста было больше стабилизированного примерно в 2 раза. Это обеспечит оптимальный ШИМ и, соответственно, надёжную стабилизацию.
Странно, но оно работает. А вообще-то не должно. Не должно потому, что смещение 80 мВольт в каком-то даташите указано, а в каком-то нет. И вообще это смещение маловато для стабильной работы.Поэтому я промакетировал подобную ОС на “спицах” и вот что получилось.
Для удобства макетирования я выбрал компаратор LM311. На 16-ую ногу (по TL-494) подал опорное напряжение 1 вольт. Вот теперь всё красиво. Компаратор срабатывает на 6,1 Ампера. Красный луч-выход компаратора, а зелёный-ток через нагрузку (R3). Да и резистор 0,15 Ом сделать легче и греться будет меньше, чем 0,3.Тогда схема чуток меняется.
Перемотка трансформаторов (перемотал 5 штук) ни разу не вызвала у меня проблемм. Просто нагреваю в шкафу до 150 – 200 градусов и в перчатках аккуратненько расшатываю.
TL494 схемы для зарядного устройства на основе компьютерного блока питания
Ниже представлены для повторения четыре принципиальные схемы с использованием ИС TL494 схемы.
Здесь показана схема устройства, созданного на основе устаревшего компьютерного АТ блока питания на IC TL494 с выходной мощностью 200 Вт гарантирующий ток, примерно 11 — 13А.

Здесь схема, в основе которой использован более современный АТX блок питания, также выполненный на TL494


Модернизация
Наиболее важным и нужным моментом в усовершенствовании схемы является следующий шаг. Убираем все ненужные провода, которые выходят из корпуса блока питания на коннекторы материнской платы. Однако, убирать надо не все, оставить нужно четыре провода желтого цвета под напряжение +12v и четыре черных идущих на корпус и каждую «четверку» переплетаем в виде косички.
Далее, ищем на печатной плате чип с кодовым обозначением 494, впереди этого номера возможны дополнительные буквенные обозначения
Также следует обратить внимание, что в БП могут быть установлены аналоги микросхемы TL494, такие как например: KA7500, MB3759, но схема включения у них аналогичная оригиналу. Теперь нужно найти постоянный резистор установленный в цепи первого вывода микросхемы и идущий на контакт +5v (это там, где раннее находились провода красного цвета) и убираем его тоже.

Для блока питания с возможностью регулировки напряжения в диапазоне от 4v до 25v, постоянный резистор R1 должен иметь номинальное сопротивление 1кОм. Помимо этого, в выходной цепи постоянного напряжения +12v, необходимо поставить электролитический конденсатор с большей емкостью, чем которая указана в оригинале.
В случае изготовления зарядного устройства, то этот конденсатор лучше вообще не ставить. Далее, желтыми проводами, которые сплетены в «косичку» (+12v), на кольце диаметром 25мм из феррита 2000НМ делаем несколько витков.
То есть, рассчитана на рабочее напряжение 40v и ток 10A, но если найдете готовую сборку BYV42E-200, которая выдерживает прямой ток 30A и напряжение 200v, то лучше будет если вы поставите ее. Как вариант, можно использовать пару выпрямительных диодов КД2999, включенных встречно друг другу. В таблице представленной ниже, можно подобрать оптимальные параметры необходимых вам диодов.

Если блок питания АТХ, то для его запуска нужно соединить провод soft-on с идущим на корпус проводником (на коннектор подается провод зеленого цвета). Вентилятор необходимо повернуть на 180°, что бы поток воздуха направлялся во внутреннюю часть БП. В случае использования устройства по прямому назначению, то тогда лучше будет подать питание на вентилятор от 12 вывода микросхемы через сопротивление с номиналом 100 Ом.
Так же, нужно иметь ввиду, что во время включения блока питания, происходит мощный бросок тока, при этом может включится система защиты. Однако, у меня устройство защиты свободно воспринимает ток в 9 ампер при включении аппарата и не срабатывает. В случае, у кого-то появится такая проблема, то тогда необходимо будет создать двухсекундную задержку включения нагрузки во время старта.
Вот ниже представлен еще один хороший вариант усовершенствования блока питания от компьютера.
Эта принципиальная схема в состоянии изменять выходное напряжение в пределах от 0,9v до 32v и силу тока от 0,09v до 10A.

Регулируемый блок питания 2,5-24в из БП компьютера

Как самому изготовить полноценный блок питания с диапазоном регулируемого напряжения 2,5-24 вольта, да очень просто, повторить может каждый не имея за плечами радиолюбительского опыта.
Делать будем из старого компьютерного блока питания, ТХ или АТХ без разницы, благо, за годы PC Эры у каждого дома уже накопилось достаточно количество старого компьютерного железа и БП наверняка тоже там есть, поэтому себестоимость самоделки будет незначительной, а для некоторых мастеров равно нулю рублей.
Мне достался для переделки вот какой АТ блок.

Чем мощнее будете использовать БП тем лучше результат, мой донор всего 250W с 10 амперами на шине +12v, а на деле при нагрузке всего 4 А он уже не справляется, происходит полная просадка выходного напряжения.
Смотрите что написано на корпусе.

Поэтому смотрите сами, какой ток вы планируете получать с вашего регулируемого БП, такой потенциал донора и закладывайте сразу.
Вариантов доработки стандартного компьютерного БП множество, но все они основаны на изменении в обвязке микросхемы IC — TL494CN (её аналоги DBL494, КА7500, IR3М02, А494, МВ3759, М1114ЕУ, МPC494C и т.д.).

Рис №0 Распиновка микросхемы TL494CN и аналогов.
Посмотрим несколько вариантов исполнения схем компьютерных БП, возможно одна из них окажется ваша и разбираться с обвязкой станет намного проще.






Приступим к работе.Для начала необходимо разобрать корпус БП, выкручиваем четыре болта, снимаем крышку и смотрим внутрь.

Ищем на плате микросхему из списка выше, если таковой не окажется, тогда можно поискать вариант доработки в интернете под вашу IС.
В моем случае на плате была обнаружена микросхема KA7500, значит можно приступать к изучению обвязки и расположению ненужных нам деталей, которые необходимо удалить.


На фото разъём питания 220v.
Отсоединим питание и вентилятор, выпаиваем или выкусываем выходные провода, чтобы не мешали нам разбираться в схеме, оставим только необходимые, один желтый (+12v), черный (общий) и зеленый* (пуск ON) если есть такой.



На фото — черные конденсаторы как вариант замены для синего.
Делается это потому, что наш доработанный блок будет выдавать не +12 вольт, а до +24 вольт, и без замены конденсаторы просто взорвутся при первом испытании на 24v, через несколько минут работы. При подборе нового электролита емкость уменьшать не желательно, увеличивать всегда рекомендуется.
Самая ответственная часть работы.Будем удалять все лишнее в обвязке IC494, и припаивать другие номиналы деталей, чтобы в результате получилась вот такая обвязка (Рис. №1).

Рис. №1 Изменение в обвязке микросхемы IC 494 (схема доработки).
Нам будут нужны только эти ножки микросхемы №1, 2, 3, 4, 15 и 16, на остальные внимание не обращать

Рис. №2 Вариант доработки на примере схемы №1




На фото — приподнятием ножек ненужных деталей, разрываем цепи.
Некоторые резисторы, которые уже впаяны в схему обвязки могут подойти без их замены, например, нам необходимо поставить резистор на R=2.7k с подключением к «общему», но там уже стоит R=3k подключенный к «общему», это нас вполне устраивает и мы его оставляем там без изменений (пример на Рис. №2, зеленые резисторы не меняются).


На фото— перерезанные дорожки и добавленные новые перемычки, старые номиналы записываем маркером, может понадобится восстановить все обратно.
Таким образом просматриваем и переделываем все цепи на шести ножках микросхемы.
Это был самой сложный пункт в переделке.
Делаем регуляторы напряжения и тока.

Берем переменные резисторы на 22к (регулятор напряжения) и 330Ом (регулятор тока), припаиваем к ним по два 15см провода, другие концы впаиваем на плату согласно схеме (Рис. №1). Устанавливаем на лицевую панель.
Контроль напряжения и тока.Для контроля нам понадобятся вольтметр (0-30v) и амперметр (0-6А).


Амперметр я использовал свой, из старых запасов СССР.
ВАЖНО — внутри прибора есть резистор Тока (датчик Тока), необходимый нам по схеме (Рис. №1), поэтому, если будете использовать амперметр, то резистор Тока ставить дополнительно не надо, без амперметра ставить надо
Обычно RТока делается самодельный, на 2-х ватное сопротивление МЛТ наматывается провод D=0,5-0,6 мм, виток к витку на всю длину, концы припаяем к выводам сопротивления, вот и все.
Корпус прибора каждый сделает под себя.Можно оставить полностью металлический, прорезав отверстия под регуляторы и приборы контроля. Я использовал обрезки ламината, их легче сверлить и выпиливать.







Общие характеристики блока питания ATX:
Блоки питания ATX, используемые в настольных компьютерах являются импульсными источниками питания с применением ШИМ-контроллера
Грубо говоря, это означает, что схема не является классической, состоящей из трансформатора, выпрямителя и стабилизатора напряжения. Ее работа включает следующие шаги: а) Входное высокое напряжение сначала выпрямляется и фильтруется. б) На следующем этапе постоянное напряжение преобразуется последовательность импульсов с изменяемой длительностью или скважностью (ШИМ) с частотой около 40кГц.в) В дальнейшем эти импульсы проходят через ферритовый трансформатор, при этом на выходе получаются относительно невысокие напряжения с достаточно большим током. Кроме этого трансформатор обеспечивает гальваническую развязку между высоковольтной и низковольтными частями схемы
г) Наконец, сигнал снова выпрямляется, фильтруется и поступает на выходные клеммы блока питания. Если ток во вторичных обмотках увеличивается и происходит падение выходного напряжения БП контроллер ШИМ корректирует ширину импульсов и таким образом осуществляется стабилизация выходного напряжения.Основными достоинствами таких источников являются: — Высокая мощность при небольших размерах — Высокий КПД Термин ATX означает, что включением блока питания управляет материнская плата. Для обеспечения работы управляющего блока и некоторых периферийных устройств даже в выключенном состоянии на плату подаётся дежурное напряжение 5В и 3.3В. К недостаткам можно отнести наличие импульсных, а в некоторых случаях и радиочастотные помех. Кроме того при работе таких блоков питания слышен шум вентилятора.
Блок питания ATX на ШИМ SG6105 – переделка в лабораторный
Недавно мы публиковали материалы по переходнику с SG6105 на TL494, с его помощью очень легко можно было заменить одну микросхему другой и избавиться от назойливых защит. Этот отдельный модуль устанавливался на штатное место SG6105 и позволял проводить минимальную корректировку основной платы блока.
При переделке блока на ШИМ SG6105 в лабораторный, изменений в основной плате будет немного больше, но обо всем по порядку.

Изменение в основной плате блока
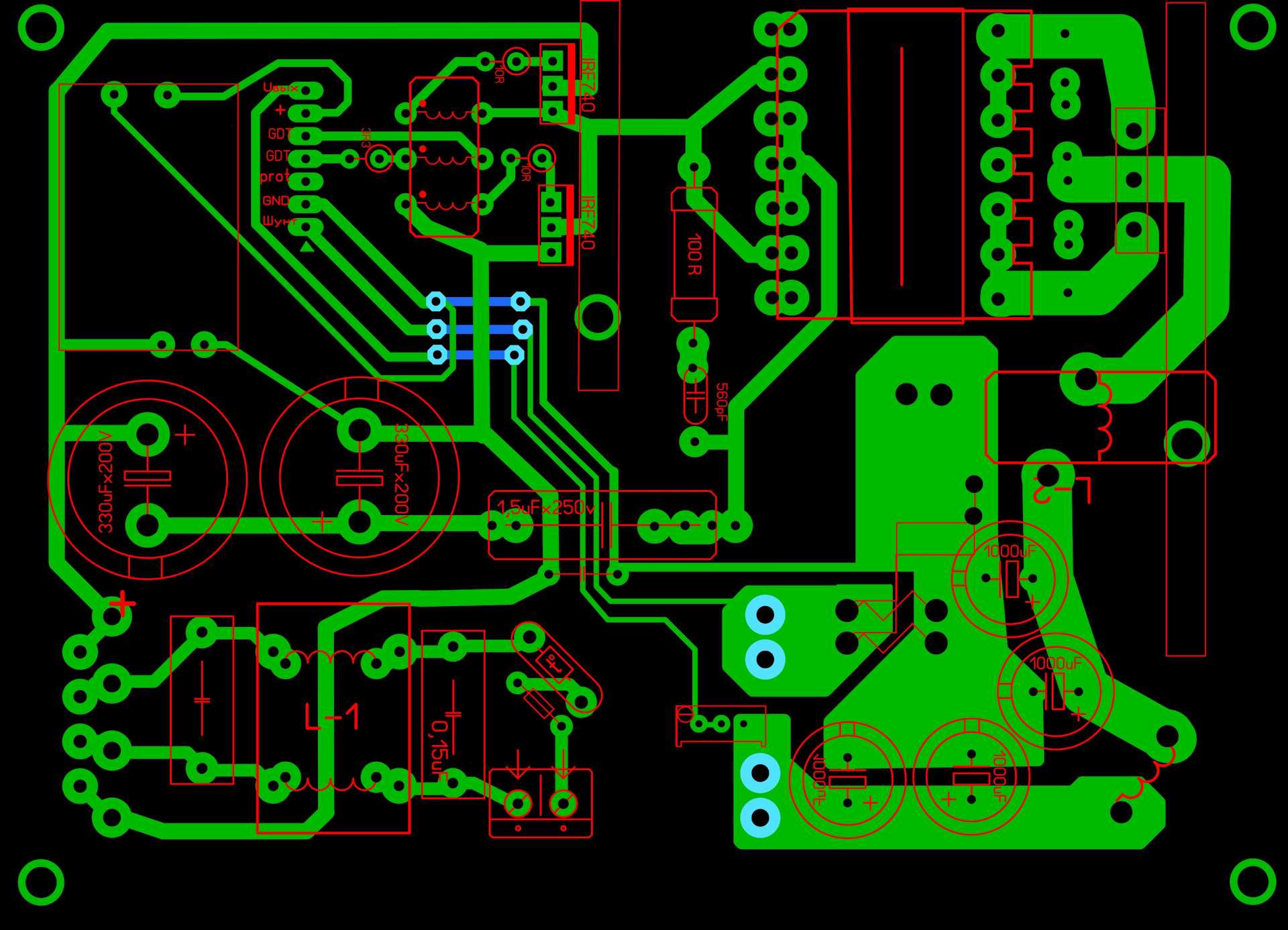
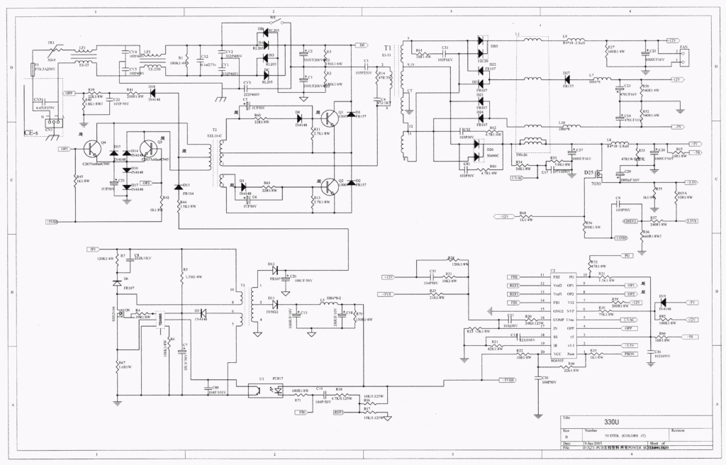
Ниже приведена схема COLORSit 330U-FNM на ШИМ SG6105, плата этого блока точно совпадает со схемой.

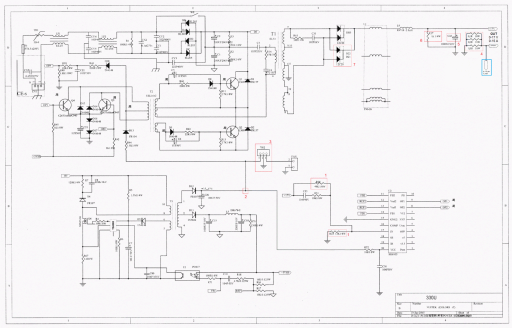
Первым делом необходимо удалить часть компонентов, которые нам будут уже не нужны. В основном это касается силовых шин +5; +3,3; -12 В, элементов обвязки защит и служебных выводов SG6105.

Дополнительные изменения в плате касаются новых элементов, выделенных красными рамками с нумерацией изменений.
- Устанавливаем новые номиналы для резисторов обратной связи с шины +12 В. Это для R28 – 48 кОм, R23 – 12 кОм.
- Переключаем питание ШИМ на другую обмотку дежурки с напряжением 15-17 В, т.к. для питания TL494 нужно минимум 7 В. (т.е. R22 подключаем к диоду D12)
- Питание вентилятора также нужно брать с этой же обмотки дежурки, используя дополнительный стабилизатор LM7812.
- Устанавливаем токоизмерительный шунт, в качестве которого используем три резистора номиналом 0,1 Ом, мощностью 10 Вт. Минусовая клемма выхода блока будет теперь уже после шунта.
- Следует поставить новый выходной электролитический конденсатор с рабочим напряжением минимум 25 В, номиналом в 1000-2200 мкФ.
- Нагрузочный резистор R27 лучше заменить резистором с чуть большим сопротивлением в 1 кОм.
- Если в блоке используется маломощная диодная сборка по шине +12 В, параллельно ей желательно установить еще одну или заменить на более мощную.

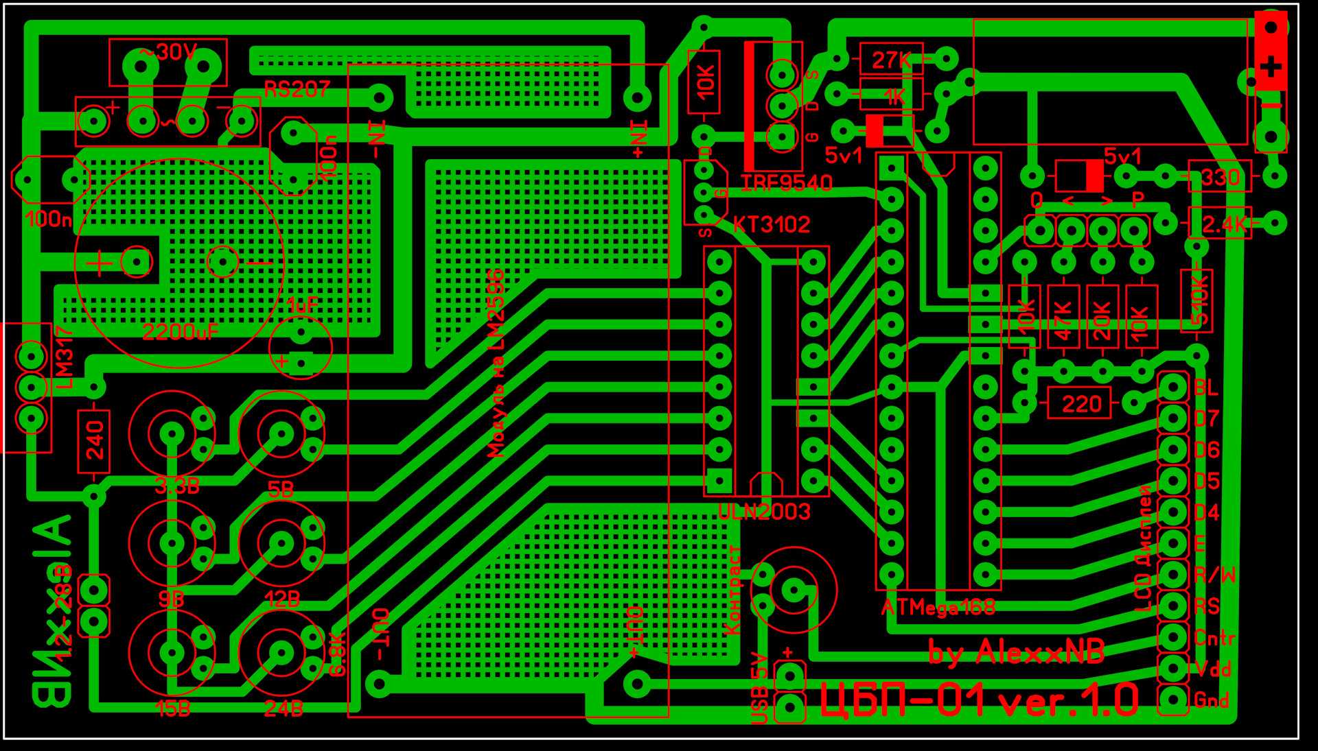
Переходник с SG6105 на TL494 для регулировки тока
Схема переходника с SG6105 на TL494 для регулировки тока включает в себя: TL494 с необходимой обвязкой и две TL431. По сути, можно обойтись лишь одной TL431, которая используется для дежурки. Поскольку схемы блоков на SG6105 бывают разные нельзя заранее сказать, какая из TL431 используется дежуркой, а какая для шины 3,3 В, для универсальности решено было оставить обе.

16-я ножка TL494 подключается на минусовый выход после шунтов (обозначенная синей рамкой), место подключения вывода к 16 ножке тоже обозначено и указанно на схеме. R4 используется для регулировки напряжения, а R10 для регулировки тока. Расчет обвязки выполнен для выходного напряжения 0-17 В; 0-15 А. Печатку для переходника с регулировкой тока можно будет скачать в конце статьи.

Если токи в 15А не нужны, достаточно убрать один из токоизмерительных резисторов 0,1 Ом (использовать два вместо трех), при двух – максимальный рабочий ток будет около 10 А.
Вот таким получился наш переходник.

Сборка блока
Для установки переходника на место SG6105 нужно использовать панельку. После финишной сборки переходник желательной прочно зафиксировать в разъеме используя термо силикон или что-то другое.

Из-за больших размеров трех резисторов по 10 Вт их очень удобно крепить на радиатор, на радиатор также следует установить LM7812 т.к. при работе вентилятора она будет сильно греться.

Вот так выглядит блок после удаления лишних компонентов и готовый к установке переходника.

Подключаем наш переходник в панельку микросхемы SG6105.

Такой переходник должен подходить практически ко всем блокам питания на SG6105, но необходимо быть внимательным при удалении ненужных компонентов и внимательно вникнуть в отличия схем и нумерации деталей.
Тесты
Поскольку вольтамперметр с диапазоном на 20А еще не приехал, используем мультиметр в качестве амперметра и простенький цифровой вольтметр, который питается от линии, на которой меряет напряжение (из-за этого его показания и пропадают при напряжении ниже 3 В).
Немного слов о стабильности напряжения. Пульсации 0,1 В с периодом 10 миллисекунд на максимальном токе 15 А и выходном напряжении 17 В.

comments powered by HyperComments


















































